26. 世代交叠模型#
在这节课中,我们将学习著名的世代交叠(OLG)模型。政策制定者和研究人员使用这个模型来研究:
财政政策
货币政策
长期增长
以及许多其他主题。
世代交叠模型的第一个严谨版本由保罗·萨缪尔森(Paul Samuelson)在1958年提出[Samuelson, 1958],此后成为经济学中研究代际问题的基础框架。
在这一讲中,我们将深入探讨世代交叠模型的一个简单版本,帮助大家理解其核心机制和应用。
26.1. 概述#
OLG模型的动态与索洛-斯旺增长模型非常相似。
与索洛-斯旺模型相比,OLG模型的一个关键区别是储蓄决策是内生的。
这一特征为什么重要呢?考虑我们想要分析一项新税收政策对经济增长的影响。
在索洛-斯旺模型中,我们可以引入税收并观察稳态如何变化。但这种方法忽略了一个重要现实:税收政策会改变家庭的储蓄和消费行为。
当家庭面对新的税率时,他们会调整自己的经济决策,这些调整可能会显著影响模型的预测结果。
因此,为了获得更准确的预测,我们需要明确建模个人的决策过程。在OLG模型中,家庭会根据他们所处的经济环境(包括技术水平、税收政策和市场价格等)来优化他们的储蓄和消费选择。
OLG模型正是为解决这类问题而设计的。
在接下来的内容中,我们将探讨OLG模型的基本版本,详细说明家庭如何做出决策,并分析这些决策如何影响经济的长期增长。
首先,让我们导入需要的库。
import numpy as np
from scipy import optimize
from collections import namedtuple
import matplotlib.pyplot as plt
import matplotlib as mpl
FONTPATH = "fonts/SourceHanSerifSC-SemiBold.otf"
mpl.font_manager.fontManager.addfont(FONTPATH)
plt.rcParams['font.family'] = ['Source Han Serif SC']
26.2. 环境#
我们假设时间是离散的,因此
在时间
我们称一个个体
在生命的第一个时期为”年轻人”
在生命的第二个时期为”老年人”。
年轻人工作,提供劳动并赚取劳动收入。
他们还决定存多少钱。
老年人不工作,所以所有收入都是金融收入。
他们的金融收入来自工资收入的储蓄利息,
这些储蓄随后与
在均衡状态下,工资和利率由市场供求关系决定。
为了使代数计算稍微简单一些,我们假设人口规模恒定。
我们将每个时期的恒定人口规模标准化为1。
我们还假设每个个体提供一个”单位”的劳动时间,因此总劳动供给为1。
26.3. 资本供给#
现在让我们从单个家庭的角度开始分析模型。
26.3.1. 消费者问题#
假设在时间
其中
是”瞬时”效用函数(或”流”效用函数) 是时间偏好的贴现因子 表示 期出生的个体在年轻时期(即 期)的消费 表示该个体在老年时期(即 期)的消费
我们假设效用函数
个体的储蓄决策来自于解决以下效用最大化问题
受制于
这里
是出生于时间 的个人的储蓄 是时间 的工资率 是在时间 投资的储蓄在时间 支付的总利率
由于效用函数
将第一个约束改写为
为了求解最大化问题,我们将
这给出了OLG模型的欧拉方程,它刻画了消费者在不同时期之间如何优化分配消费:
从第一个约束我们得到
假设对于每个
那么储蓄可以被写成
我们将其表示为
因此,(26.5) 表示给定价格下的储蓄量。
26.3.2. 示例:对数偏好#
在特殊情况
求解储蓄,我们得到
在这种特殊情况下,储蓄完全不受利率影响。
26.3.3. 储蓄与投资的关系#
由于我们将人口规模标准化为1,
在我们考虑的封闭经济模型中,不存在国际资本流动,因此国内净储蓄必然等于总投资,这构成了企业的资本供给。
接下来,我们将转向分析资本需求。
当我们将资本供给与需求相匹配时,就能确定OLG经济中的均衡状态。
26.4. 资本需求分析#
下面我们先详细描述企业的最优化问题,然后推导出一个方程,用于表示在给定价格条件下的资本需求。
26.4.1. 企业问题#
对于每个整数
在这里,
一阶条件是通过对资本和劳动分别求导,并令导数等于零得到的:
26.4.2. 需求#
根据我们的假设
并且
重新整理 (26.10) 得出在时间
在Python中
def capital_demand(R, α):
return (α/R)**(1/(1-α))
def capital_supply(R, β, w):
R = np.ones_like(R)
return R * (β / (1 + β)) * w
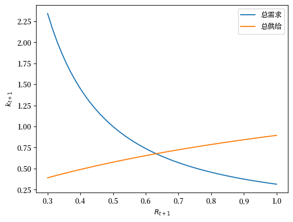
下图绘制了资本供给曲线(如(26.6)所示)以及资本需求曲线(如(26.11)所示),这两条曲线都是利率
26.5. 均衡#
在本节中,我们将推导均衡条件并研究一个例子。
26.5.1. 均衡条件#
在均衡状态下,
通过将这些数量设为相等来计算均衡,即
原则上,我们现在可以给定
当我们求解这个关于
从均衡
26.5.2. 示例:对数效用#
在对数效用的情况下,我们可以使用(26.12)和(26.6)得到
求解均衡利率得到
在Python中,我们可以通过以下方式计算这个
def equilibrium_R_log_utility(α, β, w):
R = α * ( (β * w) / (1 + β))**(α - 1)
return R
在对数效用的情况下,由于资本供给不依赖于利率,均衡数量是由供给固定的。
也就是说,
我们重新绘制上面的图,但这次加入均衡数量和价格。
R_vals = np.linspace(0.3, 1)
α, β = 0.5, 0.9
w = 2.0
fig, ax = plt.subplots()
ax.plot(R_vals, capital_demand(R_vals, α),
label="总需求")
ax.plot(R_vals, capital_supply(R_vals, β, w),
label="总供给")
R_e = equilibrium_R_log_utility(α, β, w)
k_e = (β / (1 + β)) * w
ax.plot(R_e, k_e, 'o',label='均衡')
ax.set_xlabel("$R_{t+1}$")
ax.set_ylabel("$k_{t+1}$")
ax.legend()
plt.show()
26.6. 动态分析#
在本节中,我们将研究模型的动态行为。
我们主要关注对数效用的情况,此时均衡由方程(26.15)确定。
26.6.1. 资本积累过程#
前面我们已经分析了如何根据当期工资
现在,我们可以利用(26.9)中的工资决定方程,将资本积累表示为一个关于当期资本
具体来说,由于工资由
如果我们对这个方程进行迭代,我们将得到一个资本存量序列。
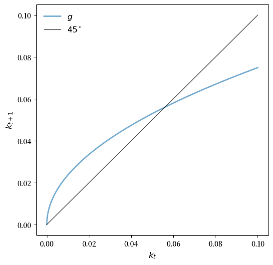
让我们绘制这些动态的45度图,我们将其表示为
def k_update(k, α, β):
return β * (1 - α) * k**α / (1 + β)
α, β = 0.5, 0.9
kmin, kmax = 0, 0.1
n = 1000
k_grid = np.linspace(kmin, kmax, n)
k_grid_next = k_update(k_grid,α,β)
fig, ax = plt.subplots(figsize=(6, 6))
ymin, ymax = np.min(k_grid_next), np.max(k_grid_next)
ax.plot(k_grid, k_grid_next, lw=2, alpha=0.6, label='$g$')
ax.plot(k_grid, k_grid, 'k-', lw=1, alpha=0.7, label=r'$45^{\circ}$')
ax.legend(loc='upper left', frameon=False, fontsize=12)
ax.set_xlabel('$k_t$', fontsize=12)
ax.set_ylabel('$k_{t+1}$', fontsize=12)
plt.show()
26.6.2. 稳态(对数情况)#
图表显示,该模型具有唯一的正稳态,我们将其表示为
我们可以通过设置
求解方程得到
我们可以从(26.10)得到稳态利率,即
在Python中,我们有
k_star = ((β * (1 - α))/(1 + β))**(1/(1-α))
R_star = (α/(1 - α)) * ((1 + β) / β)
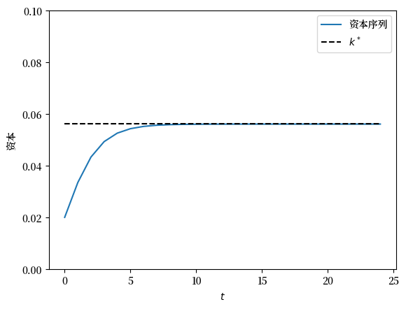
26.6.3. 时间序列#
上面的45度图显示,具有正初始条件的资本时间序列会收敛到这个稳态。
让我们绘制一些时间序列来可视化这一点。
ts_length = 25
k_series = np.empty(ts_length)
k_series[0] = 0.02
for t in range(ts_length - 1):
k_series[t+1] = k_update(k_series[t], α, β)
fig, ax = plt.subplots()
ax.plot(k_series, label="资本序列")
ax.plot(range(ts_length), np.full(ts_length, k_star), 'k--', label="$k^*$")
ax.set_ylim(0, 0.1)
ax.set_ylabel("资本")
ax.set_xlabel("$t$")
ax.legend()
plt.show()
如果你尝试不同的正初始值,你会发现这个序列总是收敛于
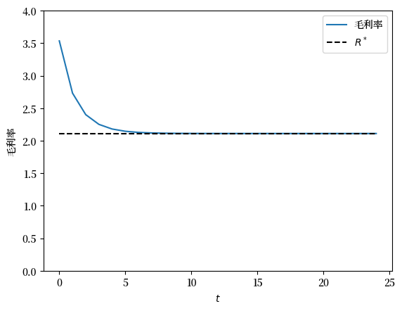
下面我们还绘制了随时间变化的总利率。
R_series = α * k_series**(α - 1)
fig, ax = plt.subplots()
ax.plot(R_series, label="毛利率")
ax.plot(range(ts_length), np.full(ts_length, R_star), 'k--', label="$R^*$")
ax.set_ylim(0, 4)
ax.set_ylabel("毛利率")
ax.set_xlabel("$t$")
ax.legend()
plt.show()
利率反映了资本的边际产出,当资本存量较低时,利率较高。
26.7. CRRA偏好#
到目前为止,我们一直使用对数效用函数来分析模型。现在让我们扩展到更一般的情况。
对数效用实际上是常相对风险厌恶(CRRA)效用函数的一个特例,当风险厌恶参数
在本节中,我们假设
这个函数被称为CRRA效用函数。
在这一节中,我们将采用这种更一般的效用函数,同时保持模型的其他方面不变。
首先,让我们在Python中实现CRRA效用函数,并创建一个包含所有模型参数的数据结构。
def crra(c, γ):
return c**(1 - γ) / (1 - γ)
Model = namedtuple('Model', ['α', # 柯布-道格拉斯参数
'β', # 折现因子
'γ'] # CRRA效用函数中的参数
)
def create_olg_model(α=0.4, β=0.9, γ=0.5):
return Model(α=α, β=β, γ=γ)
让我们也重新定义资本需求函数,使其能够与这个namedtuple一起工作。
def capital_demand(R, model):
return (α/R)**(1/(1-model.α))
26.7.1. 供给#
对于家庭来说,欧拉方程变为
求解储蓄,我们得到
请注意,与对数情况不同,储蓄现在取决于利率。
def savings_crra(w, R, model):
α, β, γ = model
return w / (1 + β**(-1/γ) * R**((γ-1)/γ))
26.7.2. 均衡#
将资本的总需求(参见(26.11))与我们新的总供给函数相等,即可得出均衡资本。
因此,我们设定
这个表达式相当复杂,我们无法解析地求解
同样,有了这个等式和给定的
在下面的练习中,你将被要求用数值方法解这些方程。
26.8. 练习#
Exercise 26.1
使用(26.22)在 CRRA 情况下数值求解均衡资本存量的动态。
使用 45 度图来可视化这个动态过程。
Solution to Exercise 26.1
为了在给定
设
如果给定了
然后我们可以使用 scipy.optimize.newton 求解
首先让我们定义
def f(k_prime, k, model):
α, β, γ = model.α, model.β, model.γ
z = (1 - α) * k**α
a = α**(1-1/γ)
b = k_prime**((α * γ - α + 1) / γ)
p = k_prime + k_prime * β**(-1/γ) * a * b
return p - z
现在让我们定义一个函数来找出
def k_update(k, model):
return optimize.newton(lambda k_prime: f(k_prime, k, model), 0.1)
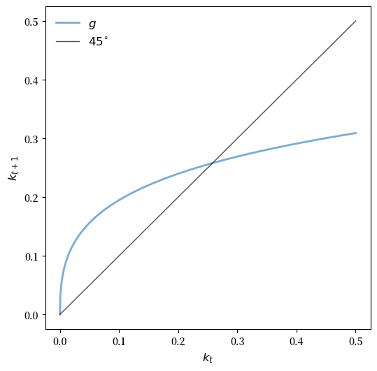
最后,这是 45 度图。
kmin, kmax = 0, 0.5
n = 1000
k_grid = np.linspace(kmin, kmax, n)
k_grid_next = np.empty_like(k_grid)
for i in range(n):
k_grid_next[i] = k_update(k_grid[i], model)
fig, ax = plt.subplots(figsize=(6, 6))
ymin, ymax = np.min(k_grid_next), np.max(k_grid_next)
ax.plot(k_grid, k_grid_next, lw=2, alpha=0.6, label='$g$')
ax.plot(k_grid, k_grid, 'k-', lw=1, alpha=0.7, label=r'$45^{\circ}$')
ax.legend(loc='upper left', frameon=False, fontsize=12)
ax.set_xlabel('$k_t$', fontsize=12)
ax.set_ylabel('$k_{t+1}$', fontsize=12)
plt.show()
Exercise 26.2
上一个练习中的45度图表明存在唯一的正稳态。
通过在(26.22)中设置
与对数效用情况不同,CRRA效用的稳态
相反,我们使用牛顿法求解
Solution to Exercise 26.2
我们引入一个函数
现在让我们用Python实现这个函数:
def h(k_star, model):
α, β, γ = model.α, model.β, model.γ
z = (1 - α) * k_star**α
R1 = α ** (1-1/γ)
R2 = k_star**((α * γ - α + 1) / γ)
p = k_star + k_star * β**(-1/γ) * R1 * R2
return p - z
让我们运用牛顿法来求根:
k_star = optimize.newton(h, 0.2, args=(model,))
print(f"k_star = {k_star}")
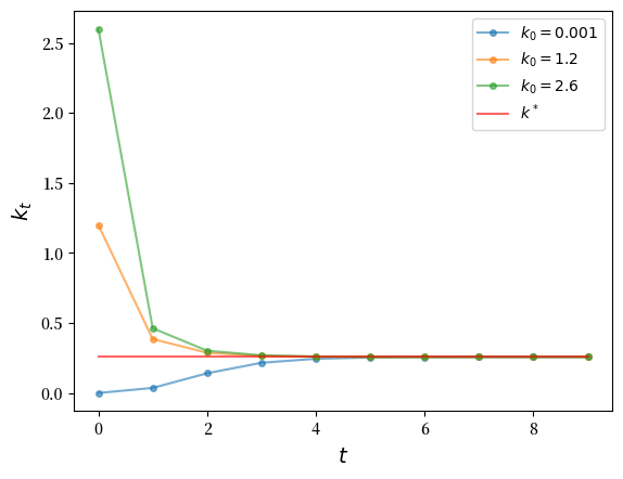
k_star = 0.25788950250843484
Exercise 26.3
根据上面列出的参数化,生成三个资本的时间路径,来自三个不同的初始条件。
使用
Solution to Exercise 26.3
让我们定义常数和三个不同的初始条件。
ts_length = 10
k0 = np.array([0.001, 1.2, 2.6])
现在我们定义一个函数来模拟时间序列。
def simulate_ts(model, k0_values, ts_length):
fig, ax = plt.subplots()
ts = np.zeros(ts_length)
# 模拟并且绘制时间序列
for k_init in k0_values:
ts[0] = k_init
for t in range(1, ts_length):
ts[t] = k_update(ts[t-1], model)
ax.plot(np.arange(ts_length), ts, '-o', ms=4, alpha=0.6,
label=r'$k_0=%g$' %k_init)
ax.plot(np.arange(ts_length), np.full(ts_length, k_star),
alpha=0.6, color='red', label=r'$k^*$')
ax.legend(fontsize=10)
ax.set_xlabel(r'$t$', fontsize=14)
ax.set_ylabel(r'$k_t$', fontsize=14)
plt.show()
现在我们可以模拟时间序列并绘制结果。






